Skip to main content
Hello world!
💙 from Vietnam
UNIVERSAL WORKFLOW & AUTOMATION

Put your business on autopilot

Static data is dead. Luklak transforms your business into a living, moving system. Orchestrate work across teams, automate repetitive tasks, and let data flow instantly from lead to cash—without writing a single line of code.

pricing starts at $9/user/month

Meet the 2-part engine of efficiency

True business flow requires two things working in perfect harmony: a map to show the way,
and a motor to drive the car.

Universal Workflow

Structure the path.
Define exactly how work moves from start to finish. Visual stages, clear transitions, and strict rules ensure that every process—whether it’s closing a deal or repairing equipment—follows the optimal path.
Status
Transition
Status change permission
Condition for changing
Input Popup
Automation & Handoff
Step-by-step Guide

Universal Automation

Power the movement
Eliminate manual work. When a status changes, a date arrives, an object changes, or a form is submitted, Luklak takes action. Send emails, create tasks, update records, and notify teams instantly.
Trigger
Condition
IF/ELSE
Multi-path
Branching
Action
Webhook
Http request
Velocity Scripts
Cross-function

Customer

Manages potential customers from initial contact through the sales pipeline.

The permanent record. It stores contact info and lifetime value, remaining active even after deals close.

The permanent record. It stores contact info and lifetime value, remaining active even after deals close.

Customer

Manages potential customers from initial contact through the sales pipeline.

The permanent record. It stores contact info and lifetime value, remaining active even after deals close.

The permanent record. It stores contact info and lifetime value, remaining active even after deals close.

See an end-to-end flow in action

See how Laika, an innovative design-build firm, uses Luklak to connect five departments
into one continuous stream of value.

Know exactly which ad drives revenue, not just clicks

Auto-Tracking Setup: Instantly generates unique utm_id links for every new Ad Creative, ensuring no lead enters the system without a source.


The Sales Handoff: When a lead submits the webform, the system creates a Customer record in Sales, carrying the “Nordic Villa” preference context so the rep knows exactly what to pitch


ROI Feedback Loop: As deals close in Sales, the revenue data flows back to the original Marketing Ad object, automatically updating the campaign’s “Realized ROI” in real-time.

Zero lead leakage. Clean data handoff to Finance.

Smart Assignment: Auto assigns via weighted round- robin. If a new lead sits untouched for 2 hours, the “Auto-Reclaim” rule reassigns it to ensure speed.


AI Meeting Intel: The system integrates with the Call Center to record conversations, using AI to auto-summarize transcripts and log key insights.


Accounting Handoff: Moving the status to “Contract Prep” automatically triggers the creation of a Draft Contract in the Accounting space

Secures cash to unlock project execution.

One-Click Contract: Auto-generates a PDF contract from a Google Doc template, populating client names and terms instantly.


Auto-Split Receivables: Generating the contract automatically creates three linked Invoice records (Deposit, Progress, Final) with specific due dates.


Ops Handoff: The moment the bank confirms the deposit via webhook, the Invoice marks as “PAID”, triggering the Master Project launch

Connects field reality to prevent errors.

Site Limitation Blocker: A field worker’s QR scan report (e.g., “Old Brick Wall”) blocks the project workflow and alerts the design team instantly


Context-Aware Design: The Design Object is updated with these limitations, ensuring architects cannot ignore field constraints


Success Handoff: Marking the Master Project as “Completed” records the launch date and automatically triggers the “After-Sales” workflow

Turns finished projects into recurring revenue.

Auto-Loyalty Reward: Instantly calculates a voucher value (e.g., $500) based on project spend and emails it to the client


Recurring Care: Automatically schedules an “After-Sales Care” object for 6 months later, prompting the team to check in


The Upsell Connection: If a check-in reveals a new need, the system loops back to create a New Opportunity record in Sales

Universal Connectivity: Speak to every team

HR: When a candidate moves to HIRED, the system automatically posts a “Welcome [Name]!” message to the entire company and assigns “Laptop Setup” tasks to IT.


Legal: Exactly 30 days before a Vendor Contract expires, the system auto-creates a “Renewal Review” task for Counsel and drafts an email to the vendor for new pricing.

Standardize every objects

In Luklak, every object—from a Lead to a Contract—
moves through a visual workflow that you design.

Tracks the exact revenue and ROI for every dollar you spend.

Moves from DRAFT to ACTIVE to generate leads, scales if successful, and automatically stops when the budget limit is reached.

Overview: The revenue engine that connects ad spend directly to closed contracts for real-time ROI tracking.

  • Automation: Auto-generates a unique utm_id link upon creation for precise source tracking.
  • Logic: Revenue from closed deals flows back to this object to calculate real-time ROI.

Turns relationships into revenue with zero-leakage tracking from lead to deal.

Progresses from a raw NEW LEAD through PROPOSAL and NEGOTIATION, finally settling as CLOSED WON when the deal is signed.

Core Rules:

  • Condition: Status cannot move to OPPORTUNITY OPEN until a Deal Value is entered.
  • Input Popup: The “Schedule Meeting” action forces a popup requiring you to select a Designer and Time before proceeding
  • Automation: Auto-assigns the rep and pulls in style preferences

Bridges the field and office instantly

Generated as a TO DO task, moves to IN PROGRESS during the field visit, and ends as SOLVED when data is captured. 

Overview: A mobile-first task object that bridges the office and the field worker.

  • Automation: Automatically generated when Sales moves the deal to “Contract Prep” 
  • Access: Accessed via QR code on-site, loading a mandatory checklist for standardization

Auto-generates the PDF and locks the deal terms in seconds.

Evolves from an internal DRAFT to a SENT agreement, becoming ACTIVE only after the deposit is secured.

Overview: The collaborative workspace where legal terms are negotiated and finalized.

  • Collaboration: Features embedded chat for real-time negotiation on terms (e.g., 25% deposit)
  • Automation: “Create Contract” button auto-generates a PDF from a Google Doc template 

Unlocks the entire project execution the second the payment hits the bank.

Issued as PENDING and automatically closes to PAID when the bank confirms the transfer via webhook.

Overview: The financial milestone marker that unlocks the next phase of work.

  • Logic: Automatically created as a split installment (e.g., Deposit) when the Contract is generated.
  • Trigger: Bank payment via QR code auto-updates status to PAID and notifies the Sales team

Auto-assembles the team, timeline, and sub-tasks automatically upon kickoff

Kicks off upon payment, manages the UNDER CONS build phase, and concludes with a successful handover as COMPLETED. 

Overview: The execution command center that holds all delivery sub-objects.

  • Condition: Only activated once the “Deposit Invoice” is marked PAID 
  • Hierarchy: Acts as a parent folder, automatically creating linked sub-objects for Design and Construction

Inherits real-world constraints so your team literally cannot design the wrong thing

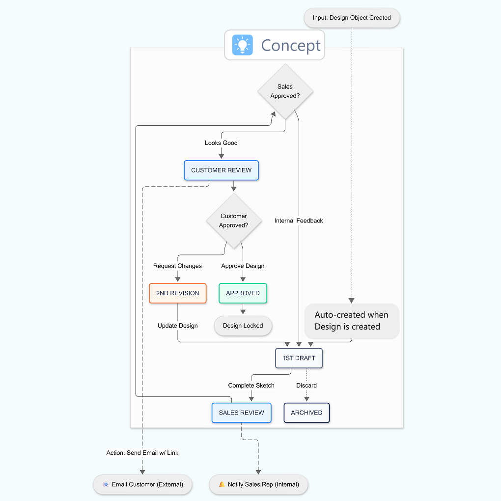
Iterates from NEW through 1ST DRAFT and REVISION cycles, ending only when the status hits APPROVED. 

Overview: The creative canvas that inherits real-world constraints from the field.

  • Inheritance: Born pre-loaded with “Site Limitation” data (the brick wall) so the architect can’t miss it 
  • Automation: Moving to “1st Draft” automatically tags the Sales Rep for budget review

Captures client feedback and auto-drafts the perfect pitch email

Flows from the designer to SALES REVIEW, then CUSTOMER REVIEW, finally getting marked APPROVED by the client.

Overview: The specific visual deliverable used to capture client feedback.

  • Action: “Send 1st Concept” button triggers a personalized email draft popup
  • Logic: Email body is auto-filled with client name and specific style preferences

Auto-calculates loyalty rewards to secure your next contract before this one ends

Sits as a TO DO until the scheduled date, then activates for the check-in and potentially evolves into an UPSELL. 

Overview: The recurring relationship object that ensures long-term retention.

  • Trigger: Automatically created when the Master Project moves to “Completed” 
  • Logic: Instantly calculates a loyalty voucher value based on the total project spend

Better at every steps

Mirror your exact real-world operations—from asset maintenance to purchase request—with absolute precision. Luklak’s universal workflows map the path and enforce the rules, ensuring strict quality gates are met before any work moves forward.

Build any business function.
Assemble. Deploy. Govern.

The Build Layer is your unified construction toolkit. It is a three-tiered architectural process designed for NoCode and LowCode users to define, design, and deploy operational logic across the entire business.

pricing starts at $9/user/month